ylg060net永利娱高(中国)股份有限公司官网
设为首页
|
集团首页
首页
关于我们
+
ylg060net永利娱高简介
历史名人
历任领导
现任领导
组织机构
系室介绍
团队建设
+
学科概况
ylg060net永利娱高学术委员会
ylg060net永利娱高教学委员会
学位点介绍
博士后流动站
图书资料
学术刊物
团队队伍
+
团队概况
国家级人才
省部级人才
教授
副教授
讲师
人才培养
+
本科生培养
公司产品
交流合作
中文基地
精品课程
教改项目
素兰文学奖
新青年文学创作奖
科学研究
+
研究机构
科研项目
科研成果
员工动态
党群天地
+
理论学习
党建工作
工会工作
安全工作
计生工作
员工工作
+
学工动态
招生工作
就业工作
社会服务
+
教育培训
自学考试
员工之家
+
员工动态
员工风采
员工作品
通知公告
通知公告
您的当前位置:
首页
>
通知公告
> 正文
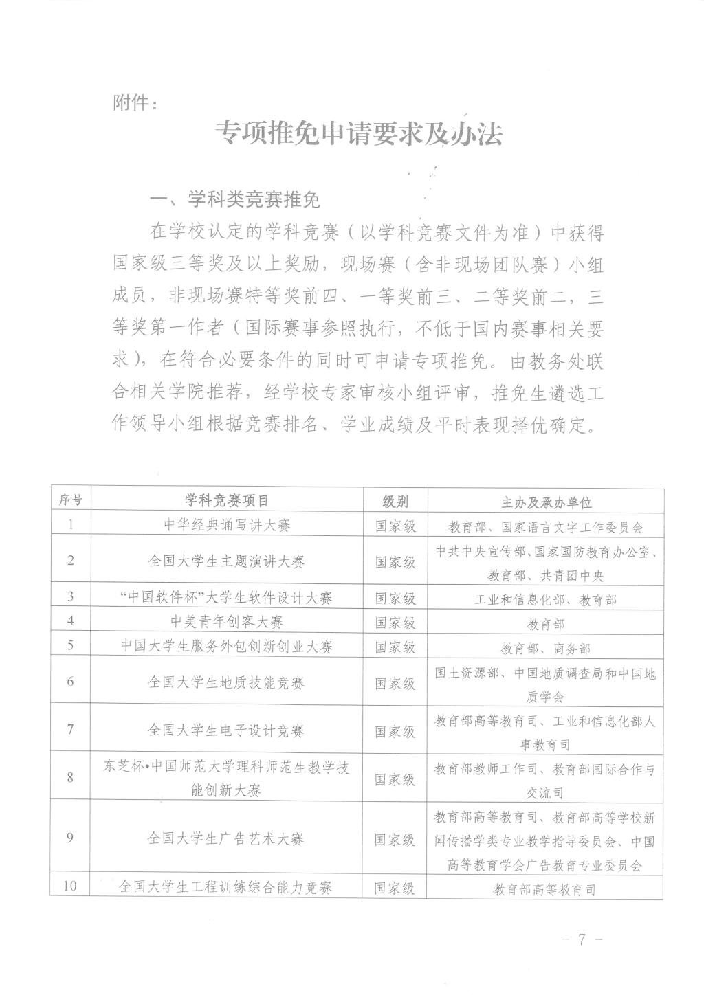
关于印发《ylg永利关于推荐优秀应届本科毕业生免试攻读研究生工作实施办法》的通知
发布人:
日期:2021-06-21 18:13
浏览数:
上一条:
2018级本科生免试攻读硕士研究生工作细则
下一条:
2021年素兰文学奖获奖名单
【关闭】