通知公告

通知公告

您的当前位置: 首页 > 通知公告 > 正文

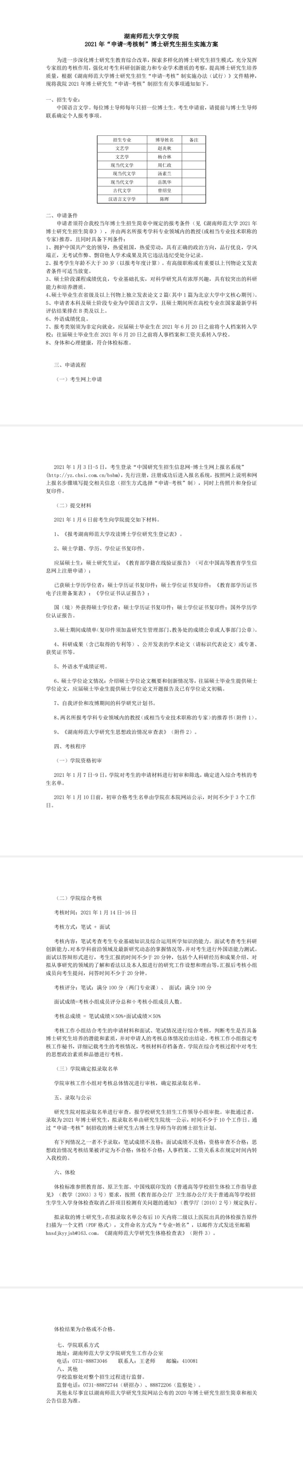
2021年“申请-考核制”博士研究生招生实施方案

发布人:日期:2021-01-04 10:45浏览数:


上一条:ylg060net永利娱高推荐2021届优秀毕业生和创新创业优秀毕业生情况公示

下一条:2020年ylg060net永利娱高对申请转入员工报名资格审查情况公示表

【关闭】